按Enter到主內容區
:::
現在位置 首頁 > 其他資訊 > 相關市政新聞
  • 友善列印
  • 回上一頁

防疫再升級!中市醫院、住宿型服務機構全面禁止探病

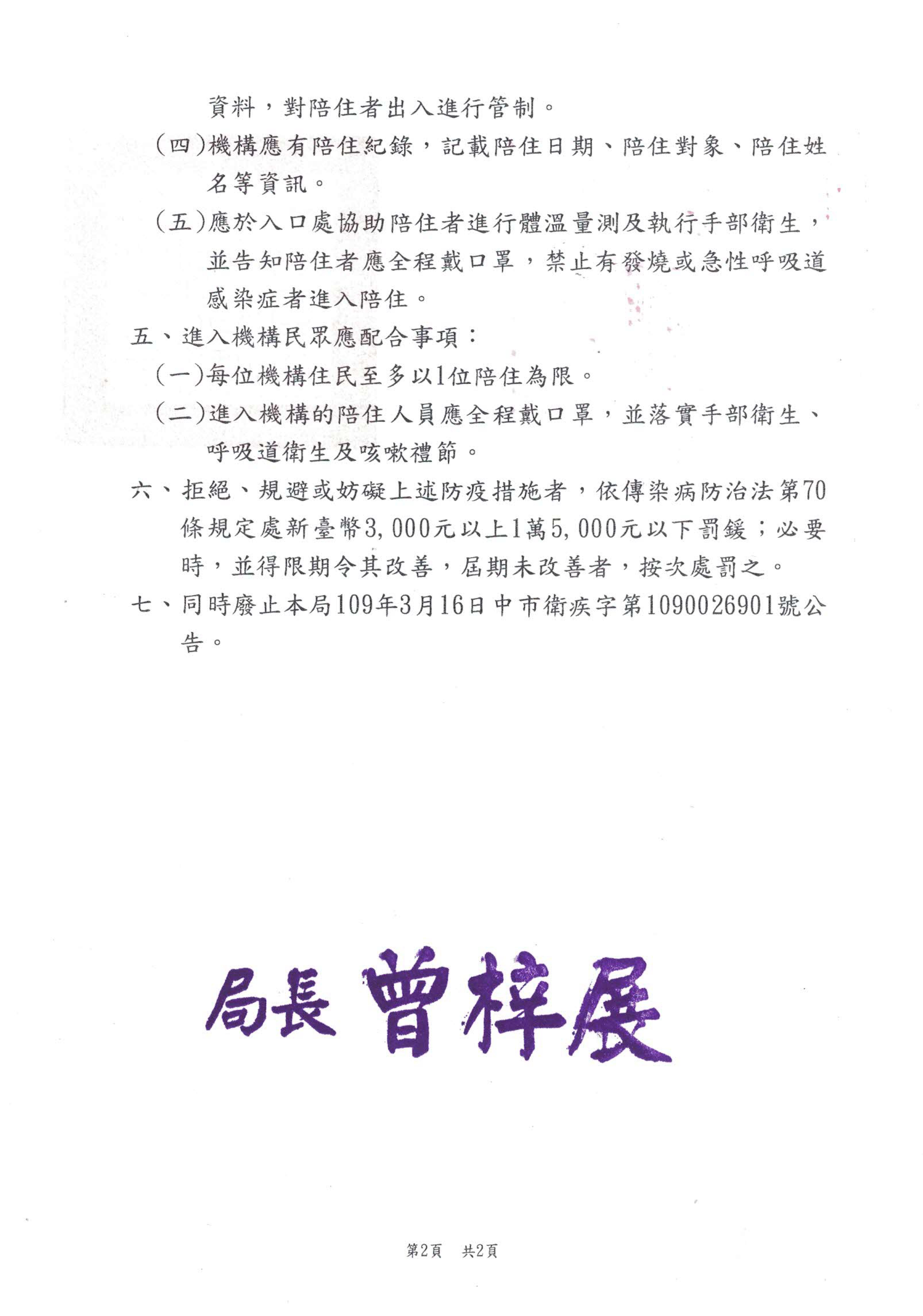
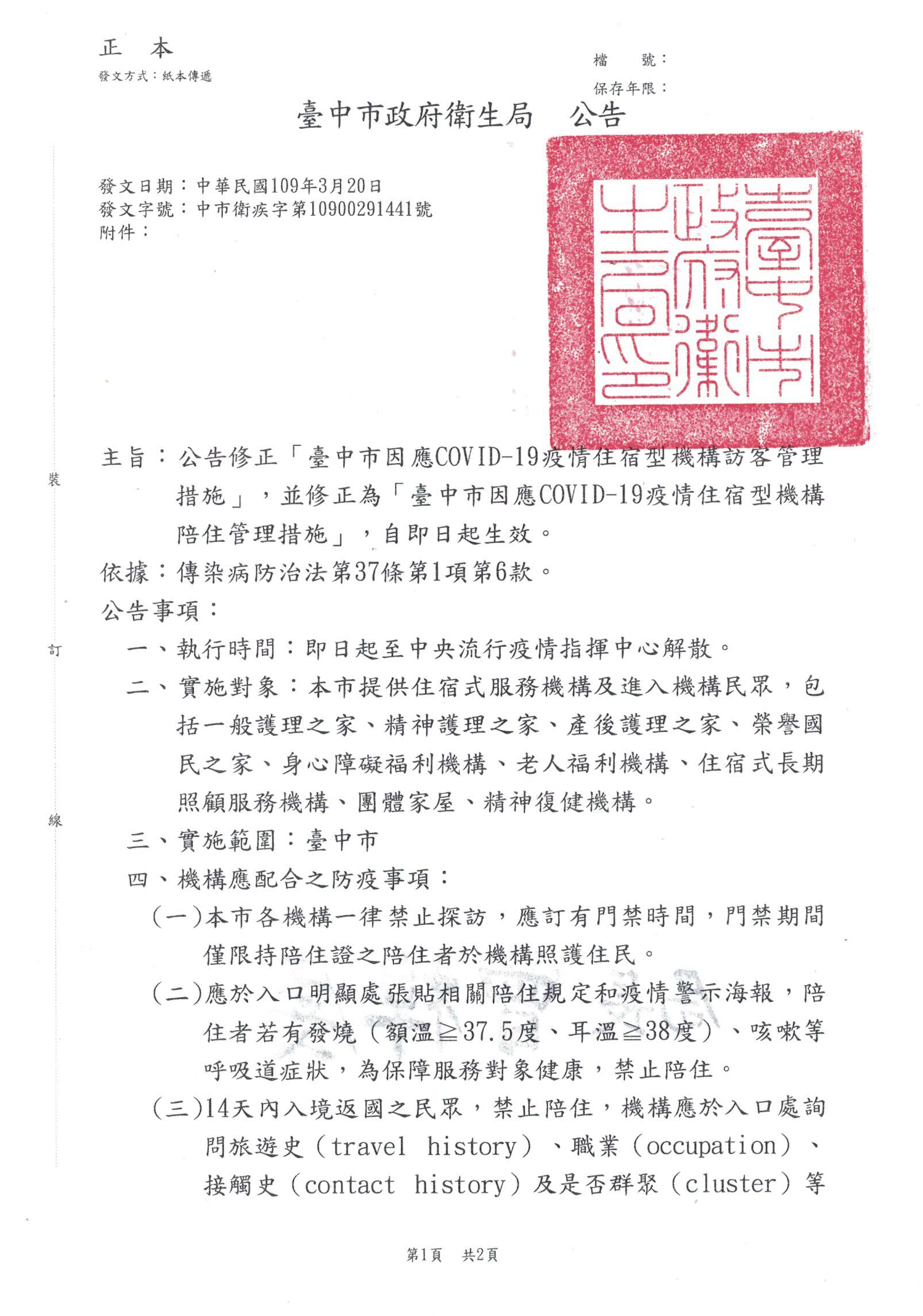
台中市因應COVID-19疫情住宿型機構陪住管理措施1
台中市因應COVID-19疫情住宿型機構陪住管理措施1

全球武漢肺炎疫情日益嚴峻,各國確診病例快速攀升,台中市政府今(20)日公告,全市醫院、住宿型服務機構全面禁止探病,加護病房、安寧病房等有特殊探視需求者須主治醫師同意才能探病,住院病人或機構住民以1人陪病或陪住為限。

市府衛生局今日公告修正「台中市因應COVID-19疫情醫院陪探病管理措施」及「台中市因應COVID-19疫情住宿型機構陪住管理措施」,醫院及住宿型機構(如一般護理之家、精神護理之家、老人福利機構、身心障礙機構等)全面禁止探病,民眾可多利用視訊或其他方式關心住院或機構內的親友。

衛生局長曾梓展提醒,醫院及機構應於出入口安排專人管制、量測體溫及手部消毒,並詳實紀錄進出人員姓名、連絡電話等資料,以利後續追蹤,進入醫院及機構的民眾也應提供健保卡或身分證供查核,如有發燒或或急性呼吸道感染症狀者則禁止陪病或陪住。(3/20*23)*衛生局

聯絡人:台中市政府衛生局湯小姐

聯絡電話:04-25265394分機3500

相關圖檔

  • 市府分類: 衛生醫療
  • 發布日期: 2020-03-20
  • 點閱次數: 4338