按Enter到主內容區
:::
現在位置 首頁 > 其他資訊 > 相關市政新聞
  • 友善列印
  • 回上一頁

紓困加碼! 中市府減收市有非公用不動產租金50%

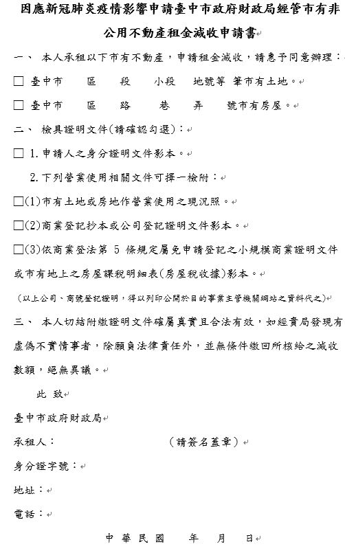
因應新冠肺炎疫情影響申請臺中市政府財政局經管市有非公用不動產租金減收申請書
因應新冠肺炎疫情影響申請臺中市政府財政局經管市有非公用不動產租金減收申請書

為降低新冠肺炎疫情對經濟的衝擊,台中市政府財政局即日起至930日止,針對承租市有非公用不動產且供營業使用者,減收租金50%,市府已發文通知承租戶,已享有租金優惠者除外,盼助業者紓困。

財政局說明,市府已發文通知承租戶,無論採年、半年、季、月繳方式,符合減收條件者均可檢附租金優惠申請書、市有不動產作營業使用現況照、商業登記抄本或公司登記證明文件影本、免申請登記的小規模商業證明文件或市有地上房屋課稅明細表(或房屋稅收據)影本至財政局提出申請,另已繳納全額租金者,將於以後各期應繳租金內扣扺。

財政局表示,新冠肺炎疫情日益嚴峻,希望租金減收能幫助承租人,市府將持續紓困,與民眾一同度過疫期。(4/22*10)*財政局

聯絡人:台中市政府財政局陳先生

聯絡電話:04-22289111分機27621

相關圖檔

  • 市府分類: 社會福利,財政稅務
  • 發布日期: 2020-04-22
  • 點閱次數: 4041