按Enter到主內容區
:::
現在位置 首頁 > 其他資訊 > 相關市政新聞
  • 友善列印
  • 回上一頁

別讓權益睡著了! 中市110年地籍圖重測成果11/15起公告

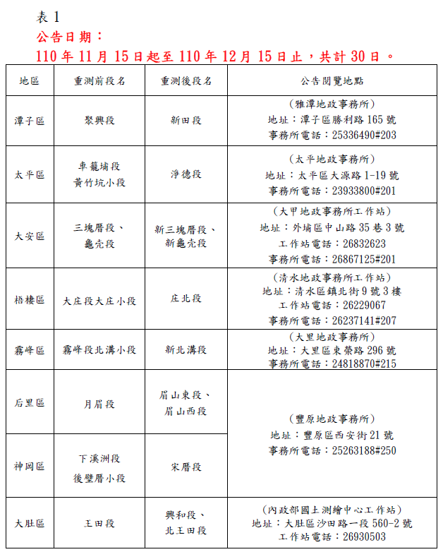
各地政事務所及測區辦公室的聯絡資訊
各地政事務所及測區辦公室的聯絡資訊

台中市政府110年度地籍圖重測,將於今年11月15日起至12月15日辦理重測結果公告,並寄發重測標示變更結果通知書給土地所有權人。重測區內土地所有權人可在公告期間前往各重測區所轄地政事務所及測區工作站閱覽相關圖籍資料,或上網至「重測便民服務系統」(https://cris-nlsc.moi.gov.tw/crishome)查詢,以確保權益。

地政局長吳存金表示,今年地籍圖重測,台中市共辦理潭子、太平、大安、梧棲、霧峰、后里、神岡及大肚區等8區1萬459筆土地,總面積達1,502公頃,重測結果原定10月1日公告,礙於今年5到7月全台因新冠肺炎疫情提升至第三級警戒管制,為減少人員流動及避免群聚感染,暫停辦理地籍調查及協助指界通知。7月疫情趨緩後,在重測區重測人員努力趕辦下,各項作業已順利完成,將於11月15日辦理公告,公告期間提供假日閱覽服務,現場也會有工作人員為民眾詳盡解說。

地政局指出,重測區內少部分有界址爭議的土地,暫不列入重測結果公告,將由台中市不動產糾紛調處委員會依規邀集雙方當事人進行調處程序,待調處確定後,再補辦重測公告。

地政局說明,地籍圖重測的結果,依土地法第46條之3條規定,在重測公告期間,對於重測公告結果認為有疑義的土地所有權人,可依規定繳費向土地所在的地政事務所申請異議複丈(已辦理地籍測量之土地,因自然增加、浮覆、坍沒、分割、合併等致實地情形與地籍簿冊所載不同,或因相鄰土地間界址位置不明需予鑑定界址等,而申請再丈量),閱覽處也有提供申請書表格供民眾填寫。

地政局進一步說明,如土地所有權人未申請異議複丈、經複丈結果無誤、複丈發現有誤而經更正確定者,直轄市、縣(市)主管機關應依重測結果辦理標示變更登記,並將登記結果以書面通知土地所有權人申請換發書狀,屆時請區內土地所有權人依照通知事項,前往土地轄屬的地政事務所辦理換發權狀事宜。

(11/6*16)*地政局

聯絡人:台中市政府地政局 蔡先生

聯絡電話:04-22170542

  • 市府分類: 土地建築,法律權益
  • 發布日期: 2021-11-06
  • 點閱次數: 2548